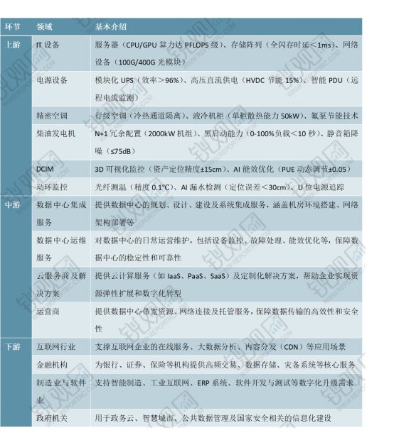
中国数据中心行业产业链
数据中心产业链上游为基础设施,包括IT设备、电源设备、精密空调、柴油发电机、DCIM、动环监控系统等;中游为数据中心集成服务、数据中心运维服务、云服务商及解决方案、运营商;下游应用于互联网、金融机构、制造业、软件业、政府机关等。


数据中心产业链覆盖了从基础设施到应用服务的完整生态。上游以硬件设备和系统为核心,构建数据中心的物理基础;中游通过集成、运维及云服务实现资源的高效管理和技术赋能;下游则服务于各行业数字化转型需求,成为现代社会信息化发展的关键支撑。产业链各环节紧密协作,共同推动数据经济时代的技术创新与产业升级。

上游主要企业竞争优势情况
我国数据中心行业产业链上游作为数据中心建设与运行的核心基础环节,是算力输出、设备稳定、安全运维的根本保障,涵盖算力基础设施建设、数据中心基础设施研发、机房工程实施、IT 设备制造、安全防护等多维度服务,代表企业有观海信息技术、浪潮信息、迈普技术、施耐德电气、绿盟科技等,各企业依托自身技术积淀与业务布局形成了差异化的核心竞争优势。

数据中心企业研究院专注于行业分析十年,专业提供各行业涵盖现状解读、竞争分析、前景研判、趋势展望、策略建议等内容的研究报告。更多本行业研究详见《中国数据中心及数字基础设施行业的发展趋势分析与未来投资预测报告(2025-2035)》。
记者:张林
责编:宗何

赞

踩

路过